Page 173 - Pure Life 32
P. 173

/

                   (
               172  International Multi. J. of PURE LIFE. 9 (32): 147-189, Autumn. 2022
















































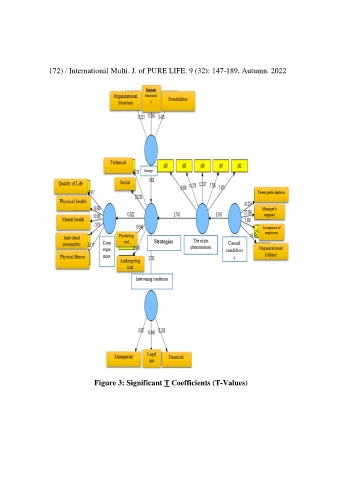
                            Figure 3: Significant T Coefficients (T-Values)
   168   169   170   171   172   173   174   175   176   177   178